关于拟对南水北调中线河南省南阳市段防洪影响处理工程环境影响报告书作出审批意见的公示
发布时间:2026-04-10 来源: 阅读次数:
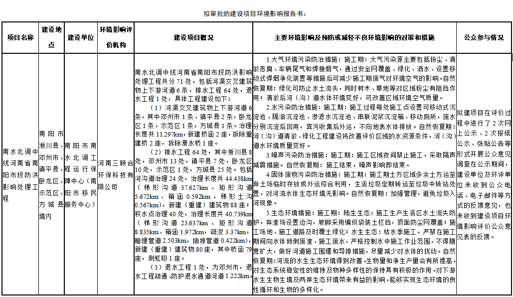
根据建设项目环境影响评价审批程序的有关规定,我局拟对南水北调中线河南省南阳市段防洪影响处理工程环境影响报告书作出审批意见。为保证审批意见的严肃性和公正性,现将建设项目环境影响评价文件的基本情况予以公示。如有异议,请自本公示发布之日起5日内反馈至我局行政审批服务科。
电话:0377-61387687
电子邮箱:nyssthjjhpk@163.com
听证告知:依据《中华人民共和国行政许可法》,自公示起五日内申请人、有重大利益关系的利害关系人可对以下拟作出的建设项目环境影响评价文件批复决定要求听证。
2026年4月10日

